为深入推进“我为群众办实事”实践活动,为职工提供有效的法律帮助、普及法律知识,满足前期职工提出的法律诉求,党群安规联合党支部于9月8日开展了“继承与遗嘱”专题法律讲座,共有28名员工现场参加了活动。

来自北京颐合中鸿律师事务所的许婧律师、张思思律师以“《民法典》中关于‘继承’那些事儿”为题,围绕遗产的处理方式、订立遗嘱、遗产的范围、遗嘱的内容及形式等方面,为大家进行了深入浅出的讲解和案例分享。大家认真聆听和记录,对于《民法典》中的继承问题有了进一步的了解,纷纷表示获益匪浅。
讲座结束后,一些职工留下来结合自己日常生活中关于继承、订立遗嘱等存在的困惑向律师们请教,两位律师运用专业的知识储备和丰富的工作经验,为大家进行了耐心细致的解答。

本次讲座加强了广大职工对于继承、遗嘱有关知识的了解,提升了法律维权意识,有助于营造健康良好的生活环境。职工们表示此次讲座内容既丰富精彩又贴合实际,有效解决了他们心中的法律困惑,期待今后举办更多类似的法律分享活动。接下来,党群安规党支部将基于职能工作定位、发挥党支部作用,以职工群众的需求为主,持续开展法律帮助、分享等相关工作,敬请关注!
继承纠纷是传统家事案件的常见纠纷,也是民法典的重要一编。继承法不仅仅单是法律规范,是中华传统伦理道德、风俗习惯的一种文化反映,也是弘扬社会主义核心价值观的重要保障。
一起回顾下《民法典》中关于“继承”那些事儿的主要内容吧↓↓↓
一、 谁可以订立遗嘱
“完全民事行为能力人”
《民法典》第1143条第1款的规定:无民事行为能力人或者限制民事行为能力人所立的遗嘱无效。
《民法典》第18条至第22条规定:无民事行为能力是指8周岁以下的未成年人和不能辨认自己行为的成年人;限制民事行为能力人是指8周岁以上18周岁以下的未成年人和不能完全辨认自己行为的成年人。
二 、遗产范围
《民法典》第一千一百二十二条:遗产是自然人死亡时遗留的个人合法财产。依照法律规定或者根据其性质不得继承的遗产,不得继承。

遗嘱处置的财产应该是个人财产,如果处置了夫妻共同财产,则遗嘱中处分个人所有部分为有效,处分配偶所有部分为无效。遗产主要包括:房产、车辆、公司股份、银行存款、保险收益、债权、版权、古董字画等收藏品、股票基金等理财产品;也有新类型的财产,比如淘宝店铺、手机号码等虚拟财产。
三、遗产的处理方式
《民法典》第一千一百二十三条:继承开始后,按照法定继承办理;有遗嘱的,按照遗嘱继承或者遗赠办理;有遗赠扶养协议的,按照协议办理。
效力等级:遗赠扶养协议>遗赠和遗嘱继承>法定继承
1、法定继承

2、遗嘱继承

立遗嘱的益处:
按自己意愿处置个人财产。
明确遗产的范围。
3、遗赠抚养协议
最高人民法院关于适用《中华人民共和国民法典》继承编的解释(一)第三条:被继承人生前与他人订有遗赠扶养协议,同时又立有遗嘱的,继承开始后,如果遗赠扶养协议与遗嘱没有抵触,遗产分别按协议和遗嘱处理;如果有抵触,按协议处理,与协议抵触的遗嘱全部或者部分无效。
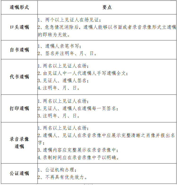
四、遗嘱的形式
根据《民法典》规定,遗嘱可分为自书遗嘱、代书遗嘱、打印遗嘱、录音录像遗嘱、口头遗嘱及公证遗嘱6种。


五、遗嘱的内容
以“自书遗嘱”为例,遗嘱内容通常应包含下述内容:
(1)题目:注明“遗嘱”
(2)遗嘱人的身份信息:姓名、身份证号码一定要写清楚。
(3)设立遗嘱的原因:比如为了家庭和谐,为了照顾某人等等。
(4)财产清单:列明自已所有的财产信息,包括房产、公司股权、股票、车辆、存款、理财、投资、债权等等,注明名称、地址、账号、金额、权属证号、有无设立居住权、担保抵押等。
(5)财产由谁继承:写明不同财产分别由谁继承,继承多少份额。注意为缺乏劳动能力又没有生产、生活来源的继承人保留必要份额。
(6)落款和日期:遗嘱人亲笔签名、写明年月日。
星空在线官网(以下简称北自所)创建于1954年,是原机械工业部直属的综合性科研机构,1999年转制为中央直属大型科技企业,现隶属于国资委监管的中国机械科学研究总院集团有限公司。...
京ICP备:05006406号 版权所有:星空在线官网
技术支持:北京信诺诚